
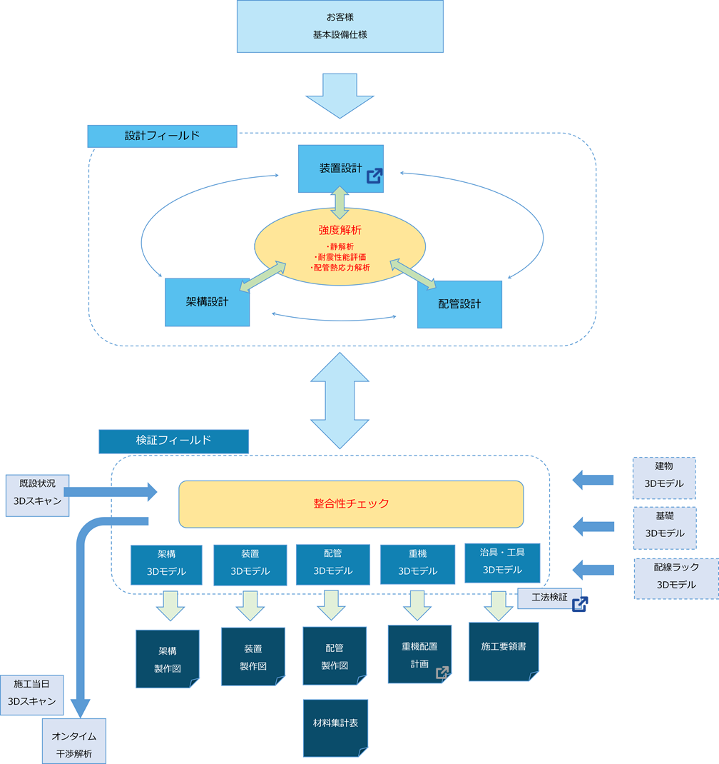
設計技術
設計情報を施工の最前線まで活用し、短納期・低コスト・高品質を目指します。
蓄積してきた実績とデータをもとに、
コンピュータ解析による高度なエンジニアリングサービスの提供
3D-CADを活用した、整合性のとれた高品質な製品
を提供します。
《保有している代表ソフトウェア》
| 2D-CAD |
| AutoCAD |
| AutoCAD PLUS |
| BRICS CAD |
| 3D-CAD+解析 |
| Architecture, Engineering & Construction Collection |
| Product Design & Manufacturing Collection |
| Solidworks Premium +Simulation Premium |
| iCAD SX |
| IRONCAD |
| 解析ソフト |
| STAAD Pro |
| AutoPIPE |
| Femap with NX-Nastran |
| STAN 3D |
| 点群データ処理 |
| Galaxy-Eye |
| InfiPionts |
建設工法技術
検討に必要な範囲を3次元データ化(3Dモデル・点群データ)し、仮想空間内で搬入ルートや重機配置、ブロックサイズを最適化することで、短工期かつ高レベルの工事品質を提供します。

